一、產品特點:
◆ 測量管內無可動部件,便于維護管理;無阻流部件,因此無壓力損失。
◆ 被測液體電導率≥5us/cm,配合各種襯里材料,可適用于測量各種酸、堿、鹽溶液及泥漿、礦漿、紙漿等介質的流量。
◆ 流量的測量不受流體的密度、粘度、溫度、壓力和電導率變化的影響,傳感器感應電壓信號。
◆ 與平均流速呈線性關系,測量精度高。
◆ 合理選用襯里及電極材料,可實現良好的耐腐蝕性和耐磨性。
◆ 低頻矩形波激磁,不受工頻及現場各種雜散干擾的影響,工作穩定可靠。
◆ 不受流體方向影響,正反向均可準確計量。
◆ 量程比1:30(0.5m/s~15m/s),滿量程流速范圍寬。
◆ 漢字液晶背光顯示,可在線修改參數,操作簡單方便。
◆ 具有空管測量、報警功能,并能適應不同的流體介質。
◆ 小時總量記錄功能,以小時為單位記錄流量總量,適用于分時計量制。
二、測量原理:

三、整機和傳感器技術參數:

四、安裝尺寸:

五、流量計量程范圍表

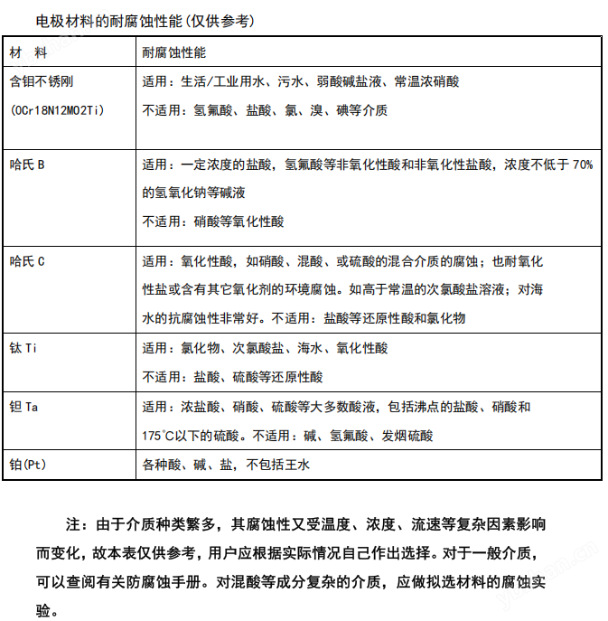
六、電磁流量計電極材料選擇

![]()





























